3D「オフィス向けデスク(机)」について
ファイルはOBJのみとなっております。
ファイルですが、チェストも一緒になっておりました。大変申し訳ありませんでした。
新ファイルはデスクのみとなっております。
注意事項
*無料でお使い頂けます
*商用利用:OK
*素材としての再配布は禁止します
練習の為、既存の製品を参考にして作成しております。
過度なデザインの変更はしないで下さい。
*無料でお使い頂けます
*商用利用:OK
*素材としての再配布は禁止します
練習の為、既存の製品を参考にして作成しております。
過度なデザインの変更はしないで下さい。
*CLIP STUDIO PAINT(クリスタ)
漫画やイラストなどの背景にご利用下さい。
使い方は、ダウンロードしたファイルを原稿に直接ドラッグ&ドロップで、ご利用出来ます。
*Blender
ファイル→インポートでご利用下さい。
3Dモデル オフィス向けデスク(机) 概要
*実寸:横1.2✕高さ0.6✕奥行き0.718(cm)
(初心者が作ったものなので、3Dプリンタでのご利用はオススメしません…!)
*制作ソフト:Blender
*対応ファイル形式:OBJのみ
*ポリゴン数:1,428
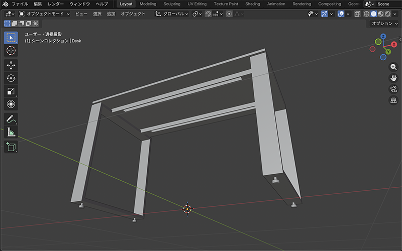
*作品イメージ

3Dモデル、オフィス用デスク(机)
*下から見た図

3Dモデル、オフィス用デスク(机)下からの構図
*オフィス用チェアとセットにするとこんな感じです。

3Dモデル、オフィス用デスクとチェアーのセット
ダウンロード
ファイル名をクリックするとダウンロードが開始します。
(ダウンロードを検討中の方は気を付けてね…!)
新objファイル 58KB
他のオフィス用3D素材はこちら
当サイトでは、他にもオフィス用の3D素材を配布中です!
背景制作に合わせてチェックしてみて下さい。

【無料 3Dモデル】 オフィス向けチェアー(椅子)|FBX・OBJ ダウンロード
3Dモデルを無料配布しています。今回はオフィス用チェアー(椅子)です!(FBX・OBJ)

【無料 3Dモデル】 オフィス向けキャビネット(棚・書庫)|FBX・OBJ ダウンロード
3Dモデルを無料配布しています。今回はオフィス用キャビネット(棚・書庫)です!(FBX・OBJ)
ひとこと
まだまだ初心者マークの為、細かいことを気にされない方向けです。
私自身が「これあったら楽かなあ」を中心に作っています。

